Accl Circuit Diagram

Accl Circuit Diagram. Reduced wiring cost as single phase accl has separate control for power and lighting load. It belongs to the class of organic compounds called acid halides.

Wiring Mcb Changeover Connection Diagram Wiring Diagram Schemas
Wiring Mcb Changeover Connection Diagram Wiring Diagram Schemas from wiringschemas.blogspot.com

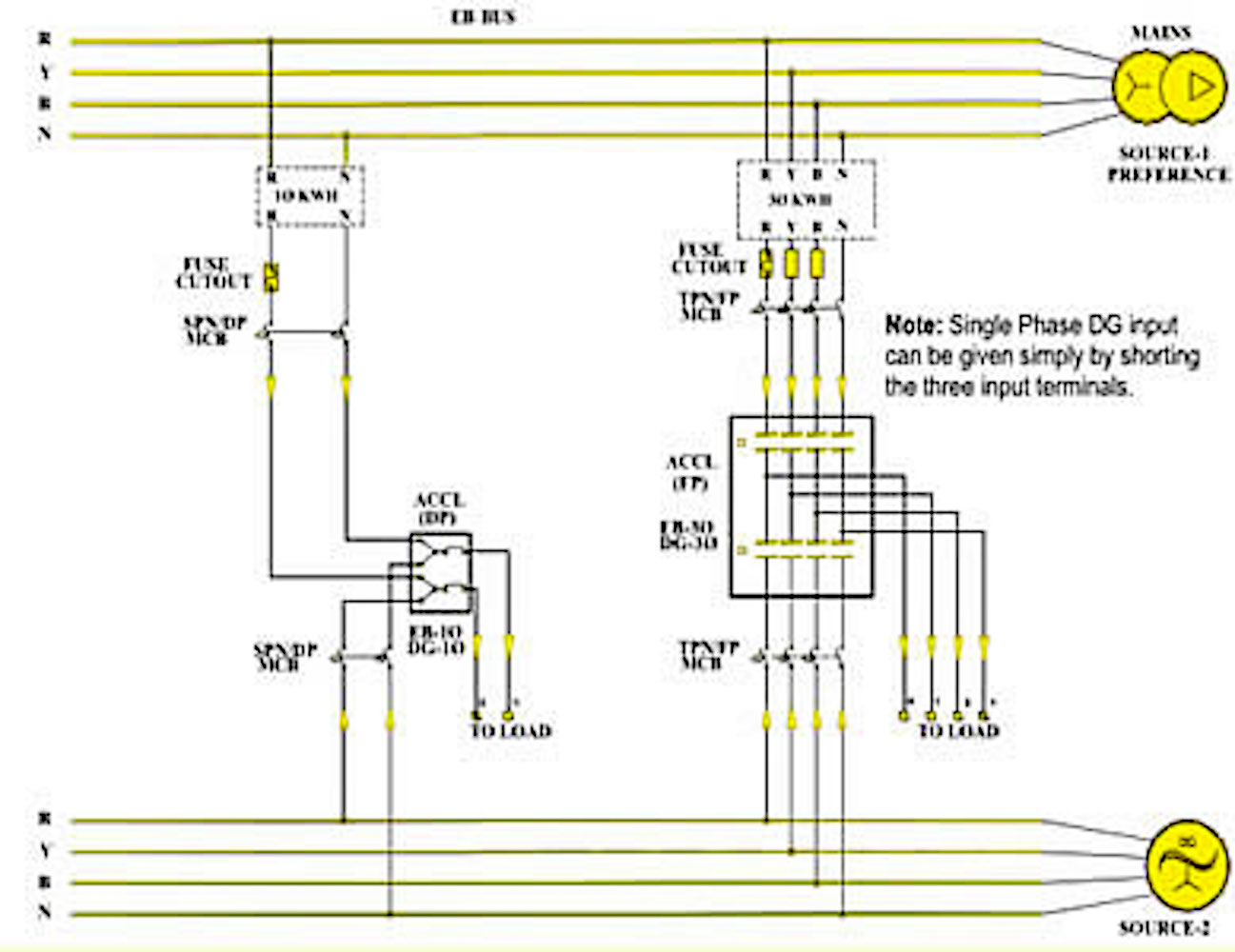
Web the frame of an air circuit breaker supports all circuit breaker components. Cclo subsystem the collective communication. Typical schematic diagram of metering panel with accl unit:

Pcb Based Circuit Consumes Very Low Amount Of Power.


The accl is a device designed to provide automatic switching of power supply between utility supply and generator. Web accl (tpn/spn) with gen start/stop. Cclo subsystem the collective communication.

Web An Access Control List (Acl) Contains Rules About Access To A Service Or Resource.


The relative stability of all other phases at this. Web accl perform intelligent tripping to save the age of the cables. Web a comprehensive study on acc fundamental diagrams based on worldwide experiments.

The Grantee Can Be A User Or A System, Such As A Piece Of Software.


Web the frame of an air circuit breaker supports all circuit breaker components. Web microcontroller based circuit forthe faster and better response. It has the following functions:

It Belongs To The Class Of Organic Compounds Called Acid Halides.


Web acetyl chloride ( ch3cocl) is an acyl chloride derived from acetic acid ( ch3cooh ). Web 3 phase accl working and connectivity Reduced wiring cost as single phase accl has separate control for power and lighting load.

Web Conditional Short Circuit Current 3Ka Weight 350 Gms Overload Tripping Cycle When Overloaded Load Is Connected For 30 Seconds And Then Disconnected For 15 Seconds.


In general, there are two types of. And ips, which are continuously running, i.e. Accl connection with diagram !