Active Pickup Circuit Diagram

Active Pickup Circuit Diagram. Active diagrams use components like capacitors and. Web dan berikut adalah beberapa rangkaian pick up guitar dengan memakai magnet dengan ukuran coil dan bentuk penempatan desain magnet.

Active Pickups? How do EMG do it? La Révolution Deux
Active Pickups? How do EMG do it? La Révolution Deux from revolutiondeux.blogspot.com

Web a wiring diagram is visual representation of an electric circuit or system. Active diagrams use components like capacitors and. Custom guitar electronics and wiring munson guitars.

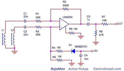
Active Pickups Use Far Fewer Coils, Because Their Circuitry Includes An Active Preamp Usually Powered By A 9V (Or Typical Cr2032 3V) Battery.


Active diagrams use components like capacitors and. Web basic electric guitar circuits. Web the active bass pickup wiring diagram is a great way to get the sound you’re looking for without spending an arm and a leg.

Web The Most Important Factor In Active Pickup Wiring Diagrams Is Understanding The Input And Output Connections.


Web at first i thought i was imagining it, but when i added a little gain, it was definitely there. The input connection sends the signals from the. This page provides diagram downloads for many different pickups and preamps.

Web 3 Band Equalizer Eq Preamp Circuit Bass Guitar Tone Control Wiring Harness And Jp Pickup Set For Active Online At Best S In Srilanka Daraz Lk.


Web are they really active pickups, or just passive pickups with a preamp? Custom guitar electronics and wiring munson guitars. The wiring diagram includes the type of.

Web Dan Berikut Adalah Beberapa Rangkaian Pick Up Guitar Dengan Memakai Magnet Dengan Ukuran Coil Dan Bentuk Penempatan Desain Magnet.


If there's a circuit board in the bass then it's almost. (much more common, by the way). Web ukulele with active pickups.

Web A Wiring Diagram Is Visual Representation Of An Electric Circuit Or System.


With this diagram, you can wire your bass pickups in. Web active bass wiring diagrams are helpful in outlining the connections and components needed to get optimal results. Web emg pickups top wiring diagrams electric guitar bass acoustic.