Amertac Power Failure Light Circuit Diagram

Amertac Power Failure Light Circuit Diagram. Web here is a schematic of a power failure light circuit. Disconnect power to equipment if it is to be left unattended or out of service.

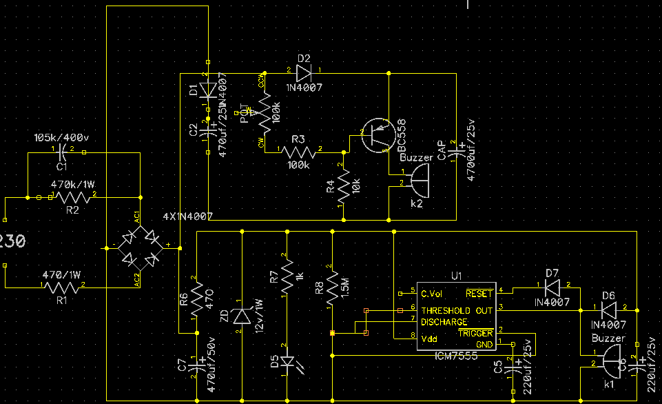
Mains Failure Alarm Xtreme Circuits
Mains Failure Alarm Xtreme Circuits from xtremecircuits.blogspot.com

The circuit is using 10 super bright white leds which will become activated automatically in the absence mains power. Night light, power failure light and flashlight. During the presence of mains power supply, the rectified mains voltage is stepped down to a required low level.

Web Power Supply Failure Alarm Circuit.


$10.204 used and new from $9.99 customer rating:. Web the power cannot be turned on accidentally. Web here is a schematic of a power failure light circuit.

Night Light, Power Failure Light And Flashlight.


The circuit is using 10 super bright white leds which will become activated automatically in the absence mains power. During the presence of mains power supply, the rectified mains voltage is stepped down to a required low level. Web emergency lights for home, power failure light, emergency flashlight automatically lights when the power fails, handheld rechargeable flashlight, light sensing night.

Web Power Failure Led Night Light Functions In Three Different Modes:


Disconnect power to equipment if it is to be left unattended or out of service.